02-310-8703-5
saraban_oet@ru.ac.th
หน้าแรก
ข้อมูลสำนักฯ
ประวัติความเป็นมา
คณะผู้บริหาร
โครงสร้างบริหารราชการ
ระบบบริหารงานคุณภาพ ISO9001:2015
แผนปฎิบัติราชการ ปีงบประมาณ 2568
แผนพัฒนาบุคลการสำนักเทคโนโลยีการศึกษา
บริการของสำนักฯ
เอกสารดาวน์โหลด
ภาพกิจกรรม
ติดต่อเรา
ข้อร้องเรียนเสนอแนะ
โครงสร้างบริหารราชการ
ผู้ดูแลระบบ
เกี่ยวกับเรา
14 August 2025
Hits: 2391
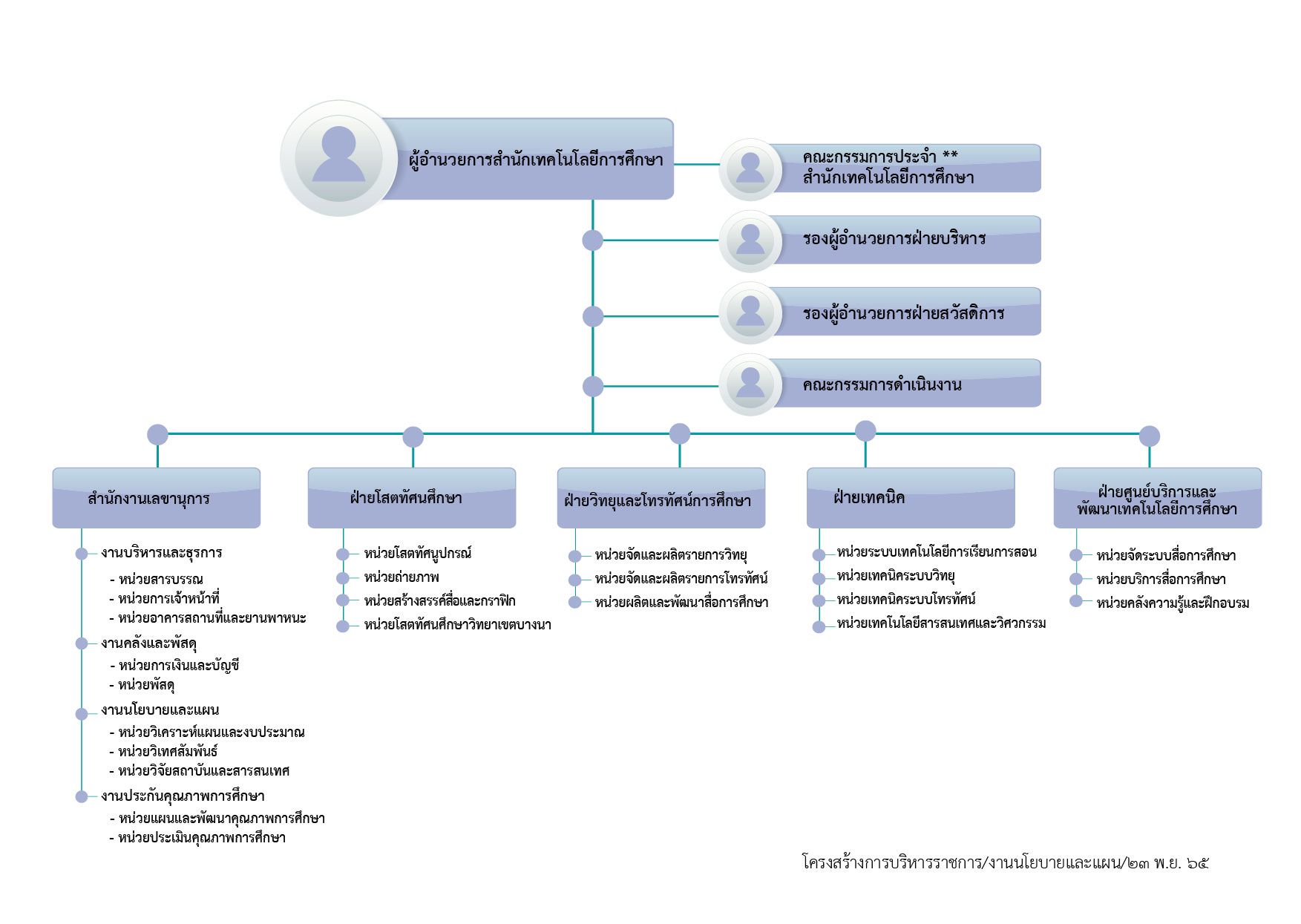
โครงสร้างบริหารราชการ สำนักเทคโนโลยีการศึกษา
Next article: ติดต่อเรา
Next
สถานที่ติดต่อ :
สำนักเทคโนโลยีการศึกษา มหาวิทยาลัยรามคำแหง
ถนนรามคำแหง แขวงหัวหมาก เขตบางกะปิ กรุงเทพมหานคร 10240
Search
หน้าแรก
ข้อมูลสำนักฯ
ประวัติความเป็นมา
คณะผู้บริหาร
โครงสร้างบริหารราชการ
ระบบบริหารงานคุณภาพ ISO9001:2015
แผนปฎิบัติราชการ ปีงบประมาณ 2568
แผนพัฒนาบุคลการสำนักเทคโนโลยีการศึกษา
บริการของสำนักฯ
เอกสารดาวน์โหลด
ภาพกิจกรรม
ติดต่อเรา
ข้อร้องเรียนเสนอแนะ
02-310-8703-5
saraban_oet@ru.ac.th